2021年全国31省份锅炉排放标准政策汇总
2021-04-21
1.河南

文件自20213月1日起实施。
2.山东

2020年1月1日起,现有燃油、燃气和其他燃料锅炉按所在控制区执行表中的排放浓度限值。
3.天津
天津市《锅炉大气污染物排放标准》修订实施 2020年8月
这次《标准》修订以先进稳定可行的工艺技术为依托,进一步降低化石燃料燃烧污染物排放,凸显出四大特点。“一是明确了适用规模,好比,将生物质油锅炉纳入参照本标准执行规模。”市生态情况局事情人员介绍,二是收严了锅炉主要大气污染物排放限值,将燃煤锅炉颗粒物、二氧化硫、氮氧化物、汞及其化合物执行标准从30、100、200、0.05 毫克/立方米,收严至10、35、50、0.03毫克/立方米;燃油锅炉及燃气锅炉颗粒物、二氧化硫、氮氧化物执行标准从30、50、300毫克/立方米收严至10、20、50毫克/立方米,新建燃气锅炉一氧化碳执行95毫克/立方米的排放限值。三是对燃煤锅炉企业首次提出了无组织排放控制要求,并明确了高污染燃料禁燃区管控要求。四是应用科技手段实施监管,调解了锅炉装置污染物排放自动监控系统规模。
4.河北
严格了锅炉烟气颗粒物、二氧化硫、氮氧化物的排放限值,燃煤锅炉划分为10mg/m3、35mg/m3、50mg/m3;燃气锅炉划分为5mg/m3、10mg/m3、50mg/m3;燃油锅炉划分为10mg/m3、20mg/m3、80mg/m3;燃生物质锅炉划分为20mg/m3、30mg/m3、150mg/m3;按吨位对燃油锅炉、燃生物质锅炉污染物排放实施差别化标准管控,20蒸吨/小时及以上燃生物质锅炉颗粒物、氮氧化物明确为10mg/m3、80mg/m3,燃油锅炉氮氧化物划定为50mg/m3。增加了氨逃逸控制指标,凭据差别治理工艺,接纳SCR脱硝工艺或SNCR-SCR联合脱硝工艺氨逃逸为2.3mg/m3,接纳SNCR脱硝工艺氨逃逸控制指标为7.6mg/m3。
新建锅炉自2020年5月1日执行,在用锅炉自2021年6月1日起执行,
5.吉林
吉林宣布2020年《生物质成型燃料锅炉大气污染物排放标准(征求意见稿)》。其中划定,都会建成区新建生物质成型燃料锅炉执行20/50/200的限值,其他地区新建生物质成型燃料锅炉执行50/100/300的限值。
6.广东

一是在用锅炉自2019年7月1日起执行表1划定的大气污染物排放限值,自2020年7月1日起执行表2划定的大气污染物排放限值
新建锅炉自2019年4月1日(本标准实施之日)起执行表2划定的大气污染物排放限值

三是未实行清洁能源革新的每小时35蒸吨及以上燃煤锅炉自2021年1月1日起,执行表3划定的大气污染物特别排放限值。

7.陕西



8.辽宁
辽宁省生态情况厅关于执行燃煤锅炉大气污染物特别排放限值的通告
执行时间
(一)新、改、扩建项目
1.自2020年4月1日起,新受理的燃煤锅炉新、改、扩建环评项目执行大气污染物特别排放限值,其中都会建成区燃煤锅炉项目大气污染物排放浓度要求满足超低排放要求(在基准氧含量6%条件下,烟尘、二氧化硫、氮氧化物排放浓度不得高于10、35、50毫克/立方米)。2.若我省或各市出台更严格的排放控制要求,按新要求执行。
(二)现有企业
1.沈阳市现有燃煤锅炉按《关于执行大气污染物特别排放限值的通告》(原情况掩护部2013年第14号通告)要求执行大气污染物特别排放限值。2.省内其余13个都会,自2020年11月1日起,单台着力20t/h(14MW)及以上的燃煤锅炉执行大气污染物特别排放限值,县级及以上都会建成区和市级及以上工业园区内仍保存的20t/h(14MW)以下燃煤锅炉参照执行。3.若我省或各市出台更严格的大气污染物排放控制要求,按新要求执行。三、有关要求(一)全省各级生态情况部分要严格凭据燃煤锅炉大气污染物特别排放限值或超低排放限值要求,审批所有新、改、扩建项目,凭据“三同时”制度进行治理,确保满足特别排放限值或超低排放限值要求。(二)现有燃煤锅炉项目不可抵达锅炉大气污染物特别排放限值要求的,应凭据超标情况制订限期治理步伐,确保在划准时间内抵达特别排放限值要求。限期治理后仍不可达标的,应限产限排或关停,并按相关划定进行处分
9.山西



山西省地方标准DB14/1929-2019《锅炉大气污染物排放标准》2020年,5月1日起实施
本标准适用于山西省辖区内锅炉的大气污染物排放治理,以及锅炉新建、改建、扩建项目的情况影响评价、情况掩护设施设计,竣工情况掩护验收及其投产后的大气污染物排放治理。
本标准适用于以燃煤为燃料的单台着力65t/h及以下蒸汽锅炉以及65t/h以上非发电蒸汽锅炉,以燃油、燃气、燃生物质为燃料的种种容量的蒸汽锅炉(含发电);种种容量的热水锅炉及有机热载体锅炉。
10.上海

上海宣布《锅炉大气污染物排放标准》,该标准自2018年6月7日起实施。具体标准如下:
、自本标准实施之日起至2020年9月30日,在用锅炉执行表1划定的排放限值。自2020年10月1日起,在用锅炉(生物质燃料锅炉除外)执行表2划定的排放限值。自2020年10月1日起,在用生物质燃料锅炉执行表1划定的排放限值。
2、自本标准实施之日起,新建锅炉(生物质燃料锅炉除外)执行表3划定的排放限值。自本标准实施之日起,新建生物质燃料锅炉执行表1划定的排放限值。
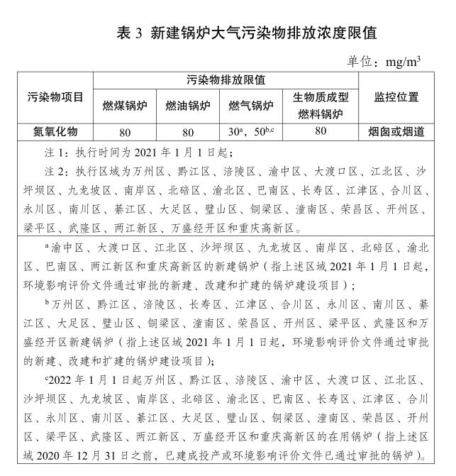
11.重庆


DB50/ 658—2016《锅炉大气污染物排放标准》重庆市地方标准第 1 号修改单。本修改单经重庆市人民政府于 2020 年 10 月 10 日批准,由重庆市生态情况局、重庆市市场监督治理局于 2020 年 10 月 23日宣布,自 2021 年 1 月 1 日实施
12.内蒙古


13.广西


14.西藏


15.宁夏


银川及周边地区都会建成区禁止新建燃煤、重油、渣油及直接燃用生物质锅炉,严禁新建疏散式以户为主的燃煤采暖设施(茶浴炉、土暖炉等);都会建成区外禁止新建10蒸吨/小时以下燃煤锅炉;其他设区市地级都会建成区禁止新建20蒸吨/小时以下燃煤锅炉,其他县(区)都会建成区原则上不再新建10蒸吨/小时以下燃煤锅炉,都会建成区严禁新建疏散式以户为主的燃煤采暖设施(茶浴炉、土暖炉等)。
16.新疆


凭据《乌鲁木齐市燃气锅炉大气污染物排放标准》划定,自2018年4月22日起,新建燃气锅炉的氮氧化物排放限值为40毫克/立方米,在用锅炉仍执行国标中的特别排放限值150毫克/立方米;自2020年10月1日起,在用燃气锅炉氮氧化物排放必须低于60毫克/立方米。新标准划定的排放限值较现行排放标准收严凌驾一半。
17.黑龙江


18.江苏

自标准实施之日起新建燃煤热电锅炉及65吨以上燃煤锅炉执行颗粒物5mg/m3、二氧化硫35mg/m3、三氧化硫5mg/m3、氮氧化物50mg/m3,现有锅炉自2020年7月1日起也执行上述标准
19.安徽


20.浙江

自标准实施之日起新建燃煤热电锅炉及65吨以上燃煤锅炉执行颗粒物5mg/m3、二氧化硫35mg/m3、三氧化硫5mg/m3、氮氧化物50mg/m3,现有锅炉自2020年7月1日起也执行上述标准
21.福建


22.江西


23.湖北

本省规模内禁止新建每小时二十蒸吨以下的燃煤锅炉
24.湖南


25.海南


26.四川

本标准2021年1月1日实施
27.贵州


28.云南


29.甘肃


30.青海


31.北京







